提前预约|宿迁口腔医院本周(2.2-2.8)专家/专科门诊排班公告
时间:2026-01-31 阅读:353次
宿迁口腔医院始建于2000年,历经26年发展成为一家集医疗、预防、科研、教学为一体的二级口腔专科医院。目前拥有东、西两个院区及一个门诊部,同时是省口腔医学会理事会常务理事单位、省医院协会口腔医院分会常委单位、省口腔医学会民营口腔医疗分会主委单位,也是市口腔医学专业质量控制中心挂靠单位、市口腔卫生指导中心单位,并为南京大学医学院附属口腔医院多学科联盟、远程医疗和培训合作单位。
医院配置牙椅100台、床位18张,现有工作人员210名,其中医护技人员153名,中高级职称以上63人,兼任江苏省各专委会委员及以上20余人。医院设有牙体牙髓病科、牙周病科、口腔修复科、口腔种植科、口腔正畸科、儿童口腔科、口腔颌面外科、口腔黏膜科、美容牙科、麻醉科、医学检验科、医学影像等17个医疗医技科室。正畸科和种植科为市级临床重点专科。
医院拥有铒激光治疗仪、口腔颌面锥形束计算机体层摄影设备、数字化全景机、牙科显微镜、3D打印、iTero 口扫、种植机、麻醉呼吸机等国内外先进设备,并建成先进的数字化中心和微创激光诊疗中心。三级常规诊疗目录中的一般技术和重点技术已广泛开展,采用多学科联合诊疗的模式大大提高了临床复杂疑难疾病的诊治能力,较好地满足宿迁及周边地区广大患者的诊疗需求。





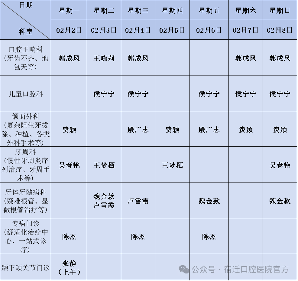
注:1.医生门诊时间如遇特殊情况有变动,请以当日安排为准。
2.☆代表主任医师,△代表副主任医师。
3.收取相应专家挂号费用。
最终解释权归宿迁口腔医院所有.

